米堡客场遭遇困境,英冠冠军头衔悬而未决,斯托克城乘胜追击时机成熟!

哎呀呀,英冠的舞台昨天可是热闹非凡,我们的英雄们又赢球啦!现在这近4战4胜3平的战绩,简直让人信心满满,信赖度爆表。最近8天里,他们赢了5场,势头正盛,这样的表现,谁看了不竖个大拇指呢?
◀️
🆙
,PG电子登录入口
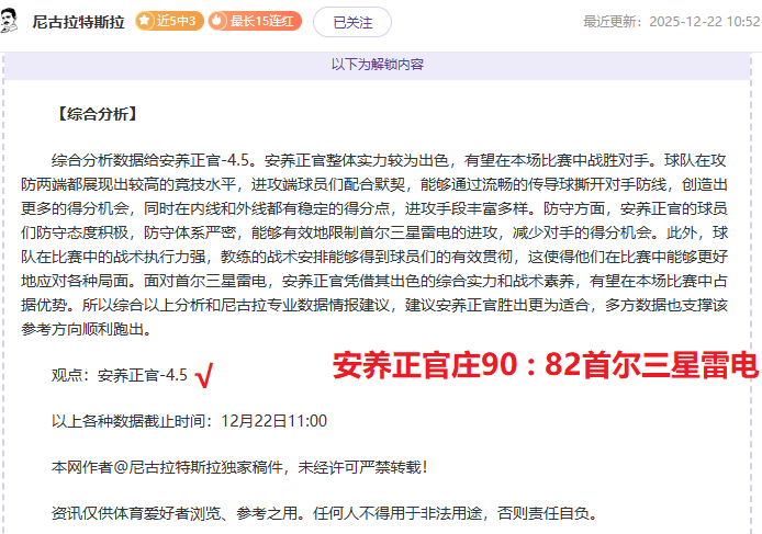
【基本面揭秘】
斯托克城在英冠积分榜上稳坐第七把交椅,27轮比赛下来,12胜5平10负,整体表现算得上中规中矩。但你知道吗,他们客场成绩竟然比主场还要好,排名第6,主场排名第15,看来主场的胜利率还有提升空间呢。最近状态回暖,最近4场赛事2胜2平,连战连捷,连足总杯都能淘汰对手,这股韧劲真是让人刮目相看。不过,伤病问题成了他们的心头大患,后卫线和锋线上的关键球员纷纷缺阵,这可真是排兵布阵的一大难题。最近两个主场都铩羽而归,进攻端似乎有点力不从心。回想与米德尔斯堡的过往交锋,最近5次交手2胜1平2负,可谓是棋逢对手。但上一次主场对决,斯托克城可是以1-3败下阵来。这次再战主场,他们能否凭借不败金身捍卫主场荣耀,还是会被阵容短板拖累,重蹈覆辙呢?
,PG电子平台
而米德尔斯堡这边,联赛次席的位置可是坐得稳稳的,27轮比赛14胜7平6负,升级资格的争夺者非他们莫属。客场表现更是惊艳,联赛第二,客场胜利率甚至超过了斯托克城的主场。进攻火力十足,总进球数联赛前列。但近期状态波动,近6轮联赛2胜1平3负,客场更是连续两连败,让人不禁怀疑他们是不是有点水土不服。同样,伤病问题也让他们的防线承受巨大压力。与斯托克城的交锋记录来看,米德尔斯堡似乎并不惧怕对手,但客场表现不稳定和阵容的残缺,这次对决的悬念可真是不少。作为冲超热门,米德尔斯堡能否止住客场颓势,凭借实力优势攻克对手,还是会被伤病和状态起伏拖累,再次失分呢?
接下来,让我们一起来解锁这场对决的神秘面纱,看看【综合数据分析、进球数分析、附加数据参考】能为我们带来哪些精彩线索!
PG电子app下载 PG电子平台 PG电子官方网站